首页

硕果累累!江科大2024上半年科研成果频登国际顶级期刊

作者:林少雄 部门审稿人:崔杰、唐盛 单位:科学技术研究院 发布时间:2024-08-14 点击量:656

2024年1月至6月,我校各教学科研机构扎实开展有组织科研,强化高质量成果导向,不断提升科技创新能力,加快科研成果转化,在国内外权威刊物上发表了一批高水平研究论文,为学校建设特色鲜明的高水平大学作出积极贡献。

船舶与海洋工程学院

image.png

管义锋教授新能源船舶设计团队长期致力于新能源动力船型开发与设计工作。2024年该团队研发设计了国内首艘89.9m内河绿色多用途滚装船。该船以装载商品汽车及工程车辆为主,满足“工程机械”“工程机械+汽车”“汽车+集装箱”“集装箱+包装散货”等多工况装载需求。该船采用LNG动力,燃料补给采用换罐补给技术,一次换装续航里程可达3600公里。该船已完成全部图纸设计,正处于中国船级社(CCS)审图阶段。

image.png

王炬成副教授团队一直深耕于船舶数字化设计制造关键技术研究,研发的“现代造船解决方案CSS”入选2024年度船舶工业“强链品牌”。该软件以船舶WBS为纲领,以生产计划为核心,整合BOM/物量数据等生产所需关键要素,集成三维设计模型、产品数据管理、设计工程、生产管控及物资管理等流程,通过物联网技术实现数据实时采集和反馈,依托大数据挖掘分析支撑管理决策、配置企业资源、控制生产节奏、优化物资采购配送,缩短船舶建造工期,降低能源消耗。

机械工程学院

image.png

田桂中教授团队在国际知名学术期刊《Biotechnology Advances》(影响因子16)上发表最新研究成果,该成果的第一作者为青年教师张天龙。该文章梳理了被动型微流控细胞分离技术,涵盖微过滤、沉淀法、黏附法、挤压流分离、确定性侧向位移、水动力微流控、惯性微流控和粘弹性微流控。该研究讨论了常用微流控芯片制作材料和方法。此外,该成果还探讨了微流控细胞分选的商用情况。该文章提出了两个潜在的研究方向:分离-应用一体化和基于人工智能的自动化微流控操作平台。该成果系统全面地论述了被动型微流控细胞分选方法,在为相关领域科研人员提供研究进展的同时,也为微流控细胞分选的发展起到导向作用。

image.png

邵将副教授、钟伟教授与河南大学刘雪副教授在材料科学领域知名期刊《Small Methods》发表最新研究成果,创新性研发出一种受风铃结构启发的摩擦纳米发电机(W-TENG),用于收集极低风速和全方向下的风能。该设备能够在极低风速(0.5m/s)下产生电力,并能从所有方向(0~360°)有效收集风能,优化后的设备不仅拥有优异的能量转换效率,而且具有低成本和易于制造的优势,为大规模风能收集提供了新途径,将加速推动绿色能源技术在智能装置和环境监测领域的应用发展。 

image.png

李冲副教授在机电和控制领域的中科院一区TOP期刊《IEEE/ASME Transaction on Mechatronics》上发表最新研究成果,提出了一种基于压电MFC驱动的微小型管道爬行机器人,解决了管道内机器人体积大、负载小、转弯和爬行能力弱的问题。根据粘滑原理,该机器人可沿着直径为14.6-20.5 mm的弯曲管道实现往复运动。结果表明,在驱动电压为1000 V、频率为210 Hz、占空比为零的条件下,提出的管道机器人的最大速度为13.54 mm/s。机器人的最大工作斜率为90°,在曲率半径为25 mm的情况下,机器人可以实现近似 90°的转弯。此外,机器人能够承受自重9倍(42克)的负载,该微小型管道机器人在狭窄区域探测中具有重要的应用前景。

能源与动力学院

image.png

李阳教授在国际顶级期刊《Nature》上发表最新研究成果,提出一种晶硅异质结太阳能电池的新型制造方法,通过创新性技术提升其柔韧性和转换效率。实验结果表明,该新型晶硅异质结太阳能电池不仅在厚度上突破传统限制,还在转换效率上取得显著提升,具备高柔韧性和高功率重量比,为薄膜太阳能电池领域带来了新的可能性。团队的技术革新极大地拓展了晶硅电池的应用范围,并为未来卷轴式太阳能电池的发展提供了理论与实践基础。本研究为晶硅太阳能电池的轻量化、柔性化发展奠定了坚实的基础,具有重要的产业价值和发展前景。

image.png

郭峰副教授在《Advanced Powder Materials》(影响因子28.6)发表最新研究成果,提出一种新型高效光催化剂HC-C3N5纳米片用于太阳能驱动光催化分解水制氢。该团队成功合成了具有高结晶度的HC-C3N5纳米片,作为粉末光催化剂。高结晶HC-C3N5纳米片表现出明显的光致变色特性,有效扩展了吸收光谱范围,并显著提升了激子的生成效率。实验结果表明,HC-C3N5中的氰基基团能够有效捕获并转化光激发电子为束缚态电子,延长电子寿命,并促进电子和空穴在催化活性区域的高速分离。这种改进显著提高了光解水制氢的效率,克服了传统光催化剂中电子-空穴对低速分离动力学的瓶颈问题。该研究为实现稳定可再生能源供应提供了一种极具潜力且经济高效的策略,具有重要的实际应用价值和发展前景。

自动化学院 

李春华副教授课题组在能源领域顶刊《Applied Energy》(中科院1区TOP期刊,影响因子11.2)上发表最新研究成果。提出基于多阶段的两层投标模型,实现了报价-碳联合激励的电力市场清算机制,以促进电-碳市场耦合。该投标模型的上层对可再生能源机组与火电发电机组投标策略建模,下层为电力市场出清层。研究结果表明,所提出的模型能够实现电力市场出清的经济目标与低碳目标之间的平衡,能够在电-碳耦合总成本不增加的基础上实现碳减排的最大化。

image.png

伍雪冬教授团队在人工智能领域顶刊《Expert Systems With Applications》(中科院1区TOP期刊,影响因子7.5)上发表了最新研究成果。提出了一种新的基于注意力机制的时间上下文增强模块,能从跟踪序列中提取稳健高效的时间上下文;提出了一种前向传播网络结构,以克服场景信息提取和利用的困难;提出了一种基于候选选择机制的联合目标预测跟踪模块,以进一步提高跟踪精度和实时性。研究结果表明,与其它现有的21种最新先进跟踪算法相比,团队提出的新算法取得了很好的跟踪效果。

image.png

image.png

image.png

吴云凯副教授在国际交通控制领域顶刊《IEEE Transactions on Intelligent Transportation Systems》(中科院1区TOP期刊,影响因子7.9)中发表最新研究成果。创新地提出了数据驱动ToMFIR (total measurable fault information residual) 的概念。针对高速列车悬挂系统中非线性因素对早期故障检测和诊断的影响,结合子空间辨识技术,设计了基于T-S模糊数据驱动ToMFIR残差的故障检测方案,同时结合基于广义最小二乘的重构方法实现了悬挂系统早期故障的隔离。该方案可以有效解决悬挂系统中具有缓变特性及间歇特性的早期故障检测和诊断问题。

 材料科学与工程学院

image.png

晏超教授与施敏杰教授作为共同通讯作者在材料领域顶刊《Advanced Materials》发表最新研究成果,创造性地设计了一种具有独特富亚胺骨架的吩嗪聚合物材料。构建的远程平面结构实现了高度有序的分子堆叠,减少了构象紊乱,使聚合物的整体分子刚性和芳香性具有质子扩散的低能垒,展现出优异的电子电荷传输能力。这一研究成果为设计高传导性聚合物材料提供了极具前景的理论基础和实践指导。

image.png

晏超教授与施敏杰教授作为共同通讯作者在化学领域顶刊《Angewandte Chemie-International Edition》发表最新研究成果,创新性地提出了一种独特的共价环共轭构象策略,精心设计了一种新颖的“ladder-type”梯形结构氧化还原活性聚合物材料。该聚合物材料凭借其扩展的π-电子离域效应和高度芳香性的梯形主链结构,实现了快速高效的质子储能行为。该研究为设计用于高效可充电水系质子电池的聚合物电极材料提供了新参考。 

经济管理学院

image.png

image.png

陈瑶讲师及其合作者陈猛、刘和福、Henk W. Volberda和Cornelis V. Heij分析了企业CEO与高层管理团队之间交流质量不一致性对商业模式创新的影响机制,并揭示了环境动态性在这一影响中的调节作用。研究结果表明,CEO与高层管理团队之间的交流质量不一致性对商业模式创新产生负面影响,且在环境动态性较高时,这种影响会进一步加剧。该研究丰富了商业模式创新的理论基础,并为企业提供了通过优化CEO与高管团队的交流来促进商业模式创新的实践启示。研究成果发表在ABS 4星期刊《Journal of Product Innovation Management》上,该期刊影响因子为10.5。

赵士南副教授在国际知名期刊《Expert Systems With Applications》(中科院一区TOP)发表最新研究成果。由于冲突信息的不对称和决策者认知的局限,冲突中的偏好信息误解往往具有一定的不确定性。赵士南副教授基于图模型理论,建立了不确定偏好误解的一阶超对策冲突模型,并提出了一种更贴近现实的一般冲突均衡定义和超对策冲突分析方法。此外,研究还提出了不确定偏好超对策冲突稳定性的代数表达式,为相关决策支持系统的编程开发提供了重要的理论基础。

image.png

image.png

针对分布式生产与配送集成调度难题,张辉讲师及其合作团队(青岛大学付亚平教授等)构造了混合整数规划模型,基于三环节整数字符串的编码方法,设计了融合模拟退火的协同进化算法。他们进行了基准实例扩展实验,将所提算法与四种最先进的算法及CPLEX求解器对比,验证了其在缩短最大完成时间上的优越性。该研究不仅可为分布式柔性车间与车辆路径集成调度提供高效工具,还可助力管理人员做出更优决策。成果已在国际权威期刊《Swarm and Evolutionary Computation》发表。

计算机学院

image.png

 

image.png

史金龙教授团队在多媒体领域顶刊《IEEE Transactions on Multimedia》发表最新研究成果,提出一种基于高效特征提取、点对特征匹配的6D位姿估计方法。6D位姿估计是指从图像中预测物体的位置和方向,这项技术广泛应用于机器人抓取、增强现实和自动驾驶等领域。研究结果表明,该方法即使在物体严重遮挡的情况下也能实现鲁棒的预测性能,为研究机器人精确抓取技术提供了新的研究思路。

image.png

张芮博士在地球科学顶刊《IEEE Transactions on Geoscience and Remote Sensing》发表最新研究成果,提出了一种新颖的时空交互注意力(STIA)模型,用于西北太平洋的热带气旋强度估计。STIA利用多帧输入,并结合独特的时间–空间模块,建立图像模式与台风强度之间的关系,提升在西北太平洋海域中热带气旋的强度估计精度。实验表明,该方法在西北太平洋海域中热带气旋的强度估计精度已经超越了最先进的基准,展示了其在热带气旋强度估计中的卓越表现。 

 土木工程与建筑学院

image.png

詹其伟副教授、张旋博士与香港理工大学苏依林博士在国际建材领域Top期刊《Construction and Building Materials》发表最新成果。该团队创新提出微生物捕集CO2活化再生混凝土微粉技术方案,以废治废,变废为宝。借助微生物特殊酶化作用,将CO2转化为生物碳酸盐,同时提高非晶态硅胶含量,兼顾实现碳封存与微粉活性指数提升,也将进一步提升掺再生微粉混凝土效能。该技术为低碳建材制备提供了负碳原料,减碳效益显著,极具发展潜力。 

陈军副教授团队在建筑工程顶刊《Journal of Building Engineering》上发表最新研究成果。通过构建可控的真实火灾场景,开展高强混凝土剪力墙在荷载-火灾高温同步加载下的抗火性能试验,揭示了(超)高层建筑中广泛使用的高强混凝土剪力墙在标准火灾条件下不同类型的爆裂剥落和失效机理,以及载荷对火灾下爆裂剥落的双重增强机制,并深入揭示了剪力墙尺寸和配筋方式等关键参数对抗火性能的影响机理。该研究为完善高层和超高层建筑的结构抗火设计提供了重要的依据。

 

image.png

张军学副教授联合佛罗里达大学(美国)、特拉华大学(美国)、厦门大学、景德镇陶瓷大学等相关机构学者,开展了建筑陶瓷材料的生态可持续过程评估研究。以生态建筑陶瓷材料生产流程为切入点,运用生态学和系统学的理论,充分考量生产过程中物质流、能量流、信息流的摄入,以及建筑陶瓷产品质量和环境影响,同时兼顾反馈机制的长期扰动,为全生命周期的生态建筑陶瓷产品生产提供了一种新的可能。该研究成果发表于《Environment, Development and Sustainability》。

生物技术学院

image.png

谭安江教授团队在国际学术期刊《BMC Biology》上发表最新研究成果,通过对家蚕机械力受体Piezo的功能解析,发现Piezo在家蚕有核精子细胞质的清除过程中发挥重要作用。Piezo敲除导致有核精子束对膜张力感知缺失,进而扰乱了细胞骨架组装和重排过程,最终影响了细胞质碎片的释放和有核精子的成熟。此外,突变体未成熟的有核精子束无法从精巢中转移至输精管和射精囊中,从而导致雄性不育。该研究首次发现了Piezo在家蚕有核精子发育和雄性生殖过程中的重要作用。 

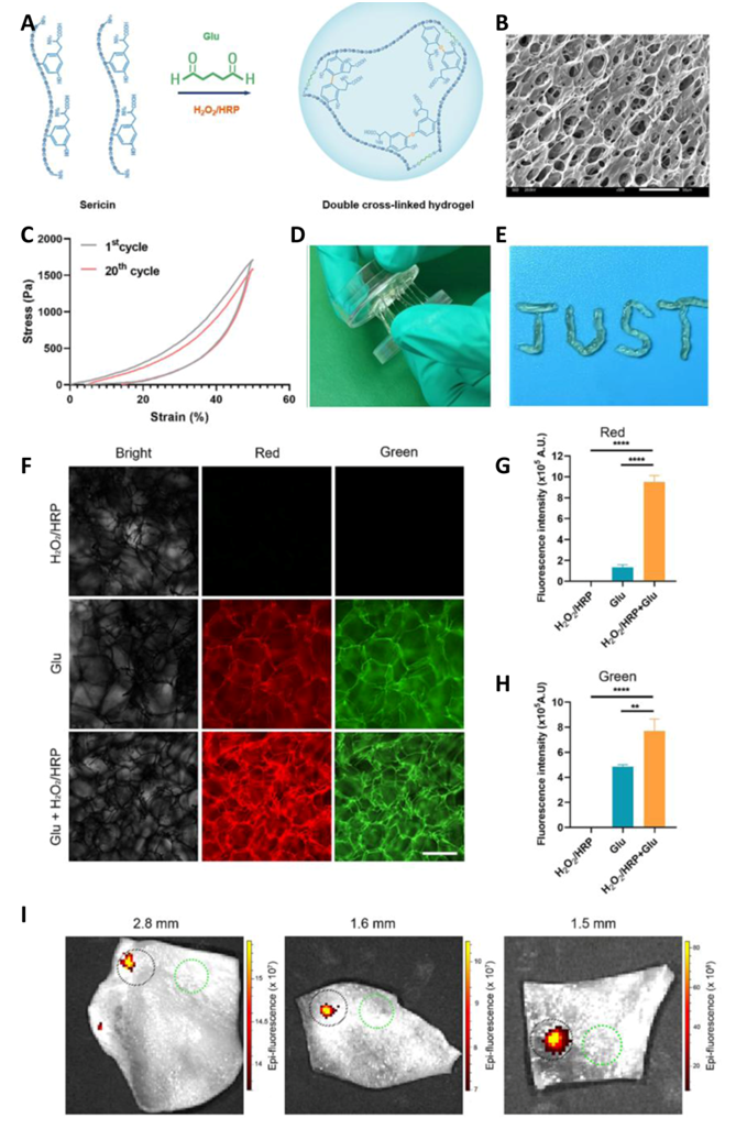
image.png

张东阳副研究员等在期刊《Chemical Engineering Journal》上发表最新研究成果,通过利用蚕丝蛋白、纤维素、壳聚糖三种天然高聚物材料,构建了仿柚子果皮结构的分层级多孔材料。外层的蚕丝蛋白水凝胶可以有效地抵御运输造成的碰撞,内层的纤维素、壳聚糖分层级网络可以吸收碰撞能量并抑制微生物生长,该包装材料使草莓的保鲜期延长到21天,为新型保鲜包装材料的研发提供了支持。

image.png

张业顺副教授研究团队在顶级期刊《International Journal of Biological Macromolecules》发表最新研究成果,利用丝素缺失型丝胶蛋白资源提取丝胶,采用双交联策略制备了一种具有强荧光特性的新型丝胶蛋白水凝胶。该水凝胶在相应波长范围内的激发光激发下可产生强绿色和强红色荧光,这种固有荧光可以穿透厚的猪皮组织;此外,这种丝胶水凝胶还具有两种微孔交错分布的独特微结构、高孔隙率、良好的溶胀性、pH响应降解性、优异的弹性、可注射性、可原位成胶、良好的粘性和高生物相容性。该水凝胶体系不仅在生物体内示踪方面具有诱人的应用前景,而且可作为多功能平台用于组织工程与再生医学领域。

环境与化学工程学院

image.png

于超教授、李颖果博士与上海交通大学崔勇教授合作报道了关于从头构建氨基功能化的金属-有机分子笼应用于微流催化的研究。作者通过亚化学计量比策略,构建表面富含氨基功能团的中空四面体分子笼,通过组装后修饰策略,在分子笼表面引入多条硅烷链,将硅烷修饰的分子笼生长于微反应器的内表面,实现二氢喹唑林酮的高效连续催化合成。此项研究标志着分子笼在流动化学工程领域的首次成功应用,为相关领域的发展提供了新的思路和借鉴。相关成果发表于《Nature Communications》。

image.png

于超教授和陈啸副教授团队创新性地设计了一套基于液态金属催化体系的模块化微反应器平台。该平台不仅实现了二氧化碳捕获与催化的连续化过程强化,更突破性地实现了从二氧化碳到高附加值碳产物的全周期100%转化,其能量输入仅为2.74 GJ/t CO2,为解决碳捕获和转化问题提供了重要的技术支持。相关研究成果发表在能源与材料领域的顶级期刊《Advanced Energy Materials》,并被选为封面,充分彰显了该项研究在相关领域的影响力。

image.png

李飞阳博士在顶级期刊《Angew. Chem. Int. Ed.》发表重要研究成果。该项研究通过在轴手性分子骨架中连接两个有机膦中心,首次实现了光激活有机自由基的圆偏振发光。该光响应圆偏振发光自由基被成功应用于信息显示和防伪领域,展现了其在实际应用中的潜力。

粮食学院

image.png

余永建教授和王玉芹博士在《LWT-Food Science and Technology》期刊发表最新研究成果。该论文深入研究了负压冷萃法提取对冷萃咖啡品质的影响。与传统冷萃法相比,采用负压冷萃法获得的冷萃咖啡在较短的提取时间(5 h)内具有更高的感官品质,挥发性成分的种类和浓度也更高。此外,还研究了冷藏储存期间冷萃咖啡的理化性质和关键香气化合物的变化。随着储存时间的延长,酸度和总酸含量显著增加,抗氧化活性明显下降,关键香气化合物的含量下降。研究表明,冷萃咖啡的劣变可能是由于香气化合物的降解导致的,这导致了咖啡的理化性质发生变化。这项研究为加速冷萃咖啡的提取和延长其保质期提供了理论支持。 

image.png

image.png

image.png

image.png

鲁玉杰教授团队在昆虫生理类的Top期刊《Pesticide Biochemistry and Physiology》(中科院一区;IF=4.2)发表最新研究成果。论文针对昆虫识别并区分外界环境中的各种化学信号问题,使用分子动力学检测了赤拟谷盗气味结合蛋白C12与65种常用的农药小分子的相互作用。分子对接结果显示,排名前五位的化合物为β-石竹烯、儿茶素、丁基羟基甲苯、邻苯二甲酸二苯酯和槲皮素。分子动力学分析表明气味结合蛋白OBP C12对所有五种测试的化学配体表现出高结合亲和力,经上述5种化学小分子处理后的OBP基因上调表达。以上研究表明OBP C12在赤拟谷盗识别化学物质中发挥重要作用,可以帮助我们深入了解昆虫对农药小分子的响应机制,为未来害虫防治提供理论依据。

海洋学院

image.png           

作为6G技术的核心,智能反射表面(IRS)利用大量低成本无源元件,通过调整元件相移来反射信号,对提高无线通信系统的性能,提供了一种经济高效的解决方案。王亚军教授团队研究了IRS辅助的多用户多输入单输出下行链路系统的加权和率(WSR)最大化问题。通过联合优化基站的有源波束成形矩阵和IRS的无源波束相移矩阵来解决WSR最大化问题。仿真结果表明,提出的镜像下降(MD)方法和加速投影梯度(APG)方法可以并行实现,其获得的WSR和收敛速度与现有方法相当,但计算复杂度显著降低。相关成果发表在国际著名期刊《IEEE Internet of Things Journal》。 

image.png

练柱先博士在无线通信领域Top期刊《IEEE Transactions on Wireless Communications》上发表最新研究成果,提出了一种新颖的无人机毫米波波束信道模型。该模型采用定向天线阵列代替大规模天线阵列,并分析无人机毫米波系统的可达速率上界。研究发现:定向天线阵列可以减小无人机和接收机运动引起的多普勒扩频,同时高指向性增益的定向天线阵列可以实现与全向大规模天线阵列毫米波通信系统相当的性能增益。

理学院

image.png

胡友友副教授团队在物理学一区高水平期刊《APL Photonics》发表最新研究成果。面向激光技术及光场调控前沿,针对矢量涡旋光束倍频效率较低的难题,提出了基于正交双5%MgO:PPLN晶体的矢量涡旋光束二次谐波新方法,研究了高阶庞加莱球光束的二次谐波特性。结果表明,圆柱矢量光束、椭圆偏振圆柱矢量光束和圆偏振涡旋光束的最大二次谐波转换效率分别可达25.3%、23.4%和29.4%,与传统的非线性晶体2.4%的倍频效率相比,提升了近10倍。针对光电信息产业领域的激光技术及光场调控问题,该团队开发了基于光场调控的并行激光加工技术,成功运用到水下激光微纳加工系统,促进企业相关产品新增销售数千万元。

周孝严教授通过使用倒反的形如Higgs的标量势能违反能量条件,以规避J. Bekenstein提出的无毛定理(no-hair theorem),构建了带毛黑洞和引力孤子在Einstein-Klein-Gordon理论的数值解。研究揭示了有标量场出现的情况下,黑洞展现出有别于史瓦西黑洞的性质,以及其在事件视界趋近于零时,可以与引力孤子产生联系。通过证明引力孤子ADM质量为正数以及引力理论的动能项符号保持不变,为同行们提供了构建引力孤子的新思路。研究成果发表于自然指数期刊《Physical Review D》等。 

张家港校区

image.png

杨云涛博士提出了一种多域边界元法来解决冰间湖中结构物的水动力问题。该方法利用垂直控制面将整个流体域分为两个子区域:冰覆盖域采用冰格林函数建立边界积分方程,为了提高计算的稳定性和效率,提出了一种基于垂直线源的半解析方法;内部冰间湖区域采用自由面格林函数。通过将积分边界离散化为一系列面元,并利用流动连续性条件,建立了一个耦合方程组来求解流场速度势。通过计算浸没在水中的圆柱体结构的水动力系数,验证了方法的可靠性。在此基础上,利用多域边界元法对不同冰厚、水深的冰间湖中FPSO的水动力响应进行了分析。相关研究成果发表在海洋工程领域TOP期刊《Ocean Engineering》上。

image.png

image.png

image.png

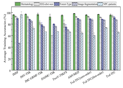
周塔博士团队首次提出了基于训练样本和测试样本不一致分布假设的新互教分类标准,并开发了双视图深度可解释的Takagi-Sugeno-Kang模糊分类器Tvd-TFC。现有的大多数分类技术通常要求训练样本和测试样本之间具有一致的分布假设。然而,最近的研究结果理论上表明,通过打破这一假设并同时满足预测函数、训练样本和测试样本之间的微妙假设,可以实现更好的分类性能。这种微妙的假设作为设计单视图分类器的标准非常困难,但在双视图分类器中具有独特的价值。相关研究成果发表于计算机领域顶刊《Information Sciences》。 

image.png

柯力博士联合船海学院刘昆教授团队对含金属连接器的夹层板进行远场平面爆炸试验和数值研究,探究低频平面冲击波作用下激光焊接夹层板的动力响应特点。同时,选择不同厚度的方管和H型钢作为夹层板的连接件,与非连接件夹层板进行对比,研究三种试件的损伤机制,并分析面板和芯层间的耦合机制。根据试验结果和仿真结果得出,在低频平面冲击波作用下结构内部芯层受拉伸应力和压缩应力的共同作用,而带有连接器的夹层板可以有效抑制结构变形,且方管抗爆效果更优,可以有效提高结构极限抗爆承载性能。相关研究成果发表在中科院一区TOP期刊《Thin-Walled Structures》上。

海洋装备研究院

image.png

image.png

针对当前船舶样板样箱制作过程效率低、劳动强度大、精度低等问题,谷家扬、许静团队与上海外高桥造船有限公司开展联合研究,研制出了QHZY-600-B/X型激光数控样板智能切割装备。该装备可根据设计图纸自动生成切割路径,切割效率相较传统人工作业提高5倍以上;针对不同板厚、材质进行切割工艺参数精准匹配,提高切割质量和切缝光滑度;可实现切割-吸附一体化作业,降低切割现场烟尘浓度,改善作业环境。同时,通过数值计算与现场实验相结合获取军船船体中薄板结构的变形情况,结合薄板材质、板厚、环境数据等参数,制定了专门的薄板矫平工艺。根据军船舱室狭小、结构复杂的特点,研制了专门的薄板矫平成套装备,薄板矫平效率较传统水火矫平提升5倍以上,成功应用于中船黄埔文冲船舶有限公司XX4型舰船和某型海警船。

(撰稿:林少雄 初审:罗文 二审:夏志平 终审:张强 编辑:罗文)

学校要闻