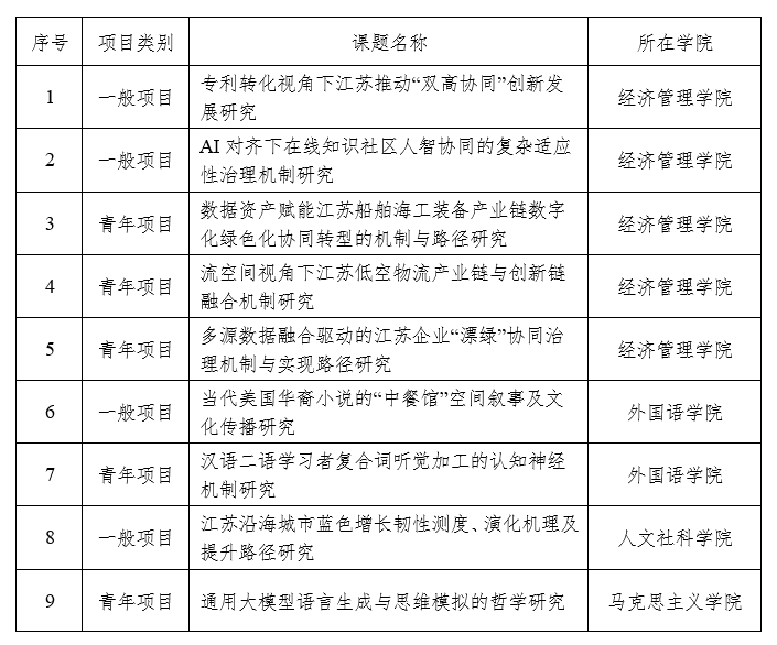
8月22日,江苏省哲学社会科学规划办公室发布了《关于2025年江苏省社科基金年度项目立项名单的公示》,我校共有9项入选,其中一般项目4项、青年项目5项。立项名单如下:

2025年度我校共推荐申报江苏省社科基金项目46项,获批9项,立项率为19.57%(省平均立项率12%-14%)。今年全省立项公示401项,比去年减少43项。
为扎实推进2025年度社科基金项目申报工作,学校高度重视、提前布局,人文社科处与相关学院广泛动员、精心组织,通过召开申报推进会、专题辅导讲座、专家评审指导等多种形式,为申报教师提供全过程支持和服务,有效提升了项目申报书质量和立项成功率。
(撰稿:刘惠宇 初审:罗文 二审:邹佳静 终审:张强 编辑:罗文)



